
新生儿坏死性小肠结肠炎(NEC)是早产儿常见的致命性肠道急症,全球极低出生体重儿发病率约 7%,手术干预病例死亡率高达 80%,但其发病机制尚未完全明确。近期,《Immunity》(IF=26.3)发表“Bile acid receptor FXR promotes intestinal epithelial ferroptosis and subsequent ILC3 dysfunction in neonatal necrotizing enterocolitis”,揭示了胆汁酸受体 FXR 通过诱导肠上皮细胞(IECs)铁死亡、抑制 3 型固有淋巴细胞(ILC3)功能加剧 NEC 的全新机制,为临床治疗提供了关键靶点。Absin 多色免疫组化染色试剂盒(abs50013)在该研究的组织分子定位分析中发挥了重要作用,助力科研团队清晰解析 FXR - 铁死亡 - ILC3 轴的病理调控网络。
一、研究背景:NEC 治疗困境与科学问题
NEC 的核心病理特征是肠上皮细胞异常死亡引发的肠道屏障破坏与过度炎症,现有治疗仅能通过禁食、抗生素等对症干预,缺乏针对性靶点。此前研究提示:
1、早产儿肠道菌群失衡(如产短链脂肪酸(SCFAs)菌减少)与 NEC 密切相关,但菌群如何调控肠道免疫细胞功能尚不明确;
2、胆汁酸代谢紊乱可能参与 NEC 发病,肠上皮中胆汁酸受体 FXR 在 NEC 患者中高表达,但其下游作用机制未知;
3、铁死亡(铁依赖的脂质过氧化驱动型细胞死亡)在早产儿肠道中易发生,但与 NEC 的关联及调控通路待验证。
基于此,研究团队提出核心科学问题:肠道菌群是否通过调控 FXR,介导肠上皮铁死亡与 ILC3 功能异常,最终诱发 NEC?
二、“菌群 - FXR - 铁死亡 - ILC3” 轴的层层解析
研究团队采用 “临床样本验证 - 动物模型干预 - 分子机制挖掘 - 治疗靶点验证” 的经典科研逻辑,分四步揭示 NEC 发病新机制,absin 试剂在关键实验环节提供技术支持:
步骤 1:临床样本关联分析 —— 锁定 FXR 为 NEC 潜在标志物
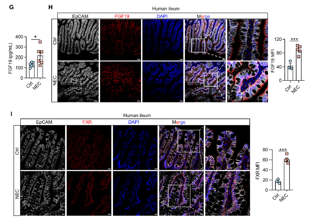
研究首先检测 46 例新生儿血浆及 6 例 NEC 患者肠组织,发现:
1)血浆中 FXR 靶基因产物 FGF19 与胎龄、出生体重呈负相关(R=-0.6512/-0.6373),与炎症指标 CRP、肠屏障损伤标志物 I-FABP 正相关(R=0.5168/0.5904);
2)NEC 患者肠上皮细胞(EpCAM+)中 FXR 及 FGF19 蛋白水平显著升高(免疫荧光验证,图 1)。
关键试剂支撑:通过免疫荧光染色明确 FXR 在肠上皮的特异性表达,为后续机制研究聚焦 “肠上皮 FXR” 奠定基础。
* 图 2:NEC 患者与对照婴儿小肠组织免疫荧光染色(EpCAM 标记肠上皮,FXR 为红色,DAPI 染核)。左图显示 NEC 患者肠上皮 FXR 荧光强度显著高于对照;右图定量分析验证差异(**p<0.001)。
步骤 2:动物模型验证 —— 肠上皮 FXR 是 NEC 致病关键
为明确 FXR 的功能性作用,研究构建了:
NEC 小鼠模型:通过 “菌群定植 + 缺氧 + 低温 + 配方喂养” 模拟临床 NEC 病理环境;
肠上皮特异性 FXR 敲除小鼠(FxrΔIEC):将 Fxrfl/fl 小鼠与 Villin-Cre 小鼠杂交,实现 IECs 中 FXR 特异性缺失。
实验发现:
1)NEC 模型小鼠肠上皮 FXR 表达较正常小鼠升高 2.3 倍(流式细胞术验证);
2)FxrΔIEC 小鼠 NEC 发病率降低 58%,肠道炎症评分(绒毛坏死、黏膜分离)显著下降,生存率提升至 75%(vs 野生型小鼠 38%);
3)补充 SCFAs(如丁酸盐)可逆转 NEC 模型小鼠肠上皮 FXR 的高表达,提示 “菌群 - SCFAs-FXR” 的调控关系。
步骤 3:分子机制挖掘 ——FXR 通过 ACSL4 驱动肠上皮铁死亡
为解析 FXR 调控 NEC 的下游通路,研究结合多组学与功能实验:
1、转录组测序(RNA-seq):对比 FxrΔIEC 与野生型小鼠 IECs,发现差异基因富集于 “铁死亡”“脂质代谢” 通路(如 ACSL4、GPX4 等);
2、单细胞 RNA-seq(scRNA-seq):进一步定位 FXR 主要在成熟肠上皮细胞(C1/C2 簇)中调控铁死亡相关基因,FxrΔIEC 小鼠肠上皮中 PE-PUFAs(铁死亡脂质底物)含量降低 40%;
3、分子机制验证:ChIP 实验证实 FXR 直接结合 ACSL4 启动子区域(3 个结合位点),通过转录激活 ACSL4 促进脂质过氧化;使用 ACSL4 抑制剂 PRGL493 可完全阻断 FXR 诱导的 IECs 铁死亡。
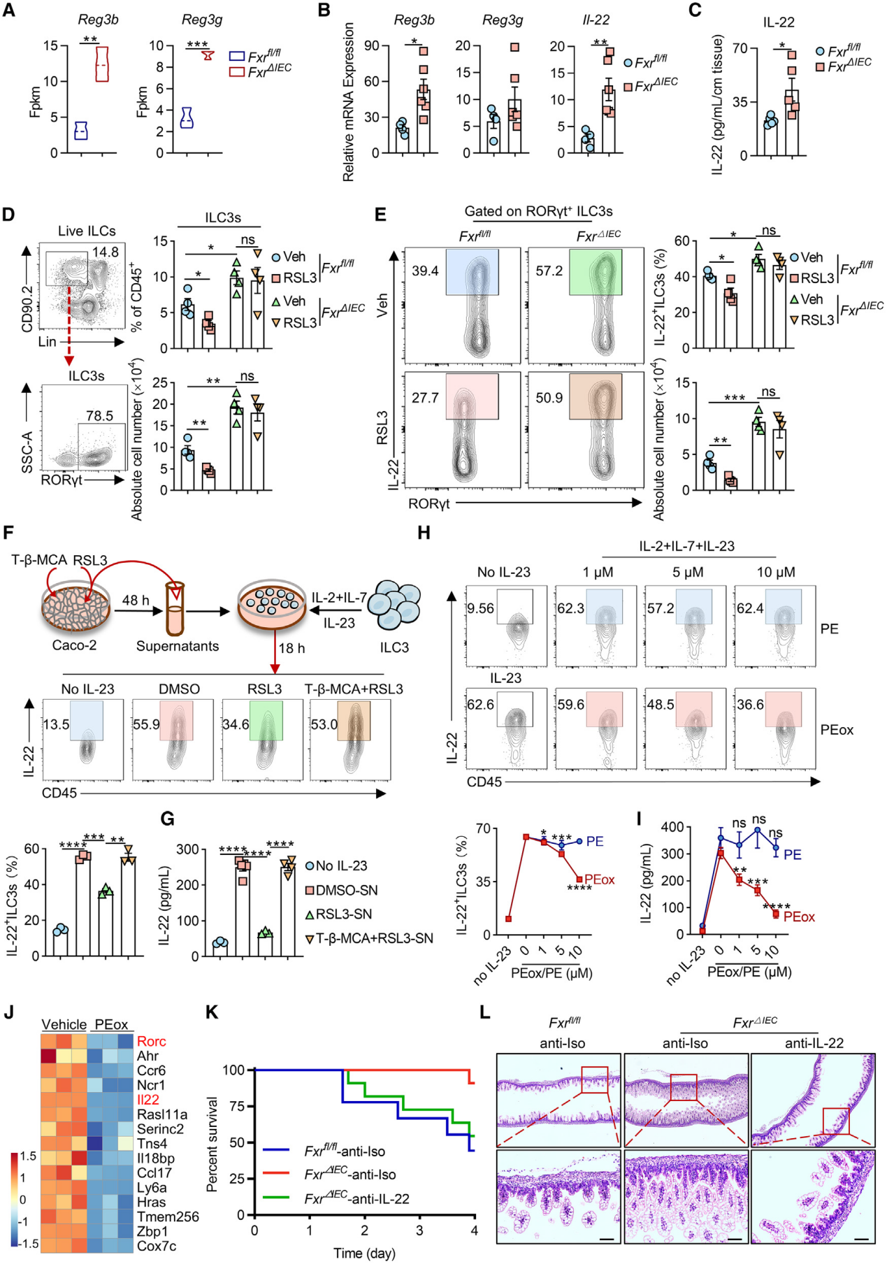
步骤 4:病理效应延伸 —— 铁死亡肠上皮通过 PEox 抑制 ILC3 功能
研究并未止步于 “FXR - 铁死亡” 通路,进一步探索其对肠道免疫的影响:
1)FxrΔIEC 小鼠肠道中 ILC3 数量增加 62%,IL-22 分泌量提升 2.1 倍(ELISA 验证),而 IL-22 可通过诱导 Reg3b/Reg3g 增强肠道屏障功能;
2)关键发现:铁死亡 IECs 释放的脂质过氧化物(如 PEox)可剂量依赖性抑制 ILC3 的 IL-22 分泌(图 2),体外实验显示 10μM PEox 处理可使 IL-22+ILC3 比例下降 53%;
图2 铁死亡肠上皮细胞释放氧化磷脂酰乙醇胺,从而抑制 ILC3s产生IL-22
3)absin 多重荧光免疫组化试剂盒(abs50013)应用:为明确 FXR、铁死亡标志物(4-HNE)与肠上皮的共定位关系,研究采用 absin 多重荧光免疫组化试剂盒(abs50013),在同一张组织切片上同时检测 EpCAM(肠上皮)、FXR(红色)、4-HNE(绿色),清晰观察到 NEC 患者肠上皮中 FXR 与 4-HNE 共表达水平显著升高(图 3),直接证明 FXR 阳性肠上皮细胞更易发生铁死亡。
* 图 3:abs50013多色免疫组化染色结果(NEC 患者小肠组织)。EpCAM(白色,肠上皮)、FXR(红色)、4-HNE(绿色,脂质过氧化标志物)、DAPI(蓝色,细胞核)。黄色箭头指示 FXR 与 4-HNE 共表达的肠上皮细胞,NEC 患者中此类细胞占比显著高于对照(右图定量,**p<0.001)。
Absin 多重荧光免疫组化试剂盒(abs50013)的核心优势:
|
产品优势 |
具体作用(结合本研究) |
|
多靶点同步检测 |
一次染色实现 EpCAM(白色)、FXR(红色)、4-HNE(绿色)、DAPI(蓝色)四色标记,清晰区分肠上皮细胞与免疫细胞,排除非特异性信号干扰 |
|
低背景染色体系 |
试剂盒含特异性封闭液与信号放大模块,在肠组织复杂微环境(含黏液、菌群)中,仍可精准捕捉低表达 FXR 信号,避免假阴性 |
|
兼容多种组织类型 |
支持冰冻切片(用于新鲜肠组织快速检测)与石蜡切片(用于临床存档样本回顾性分析),研究中两种切片类型均有应用,结果一致性高 |
|
定量分析友好 |
染色信号稳定,可通过 ImageJ 定量荧光强度(如 MFI 值),研究中用于统计 NEC 患者与对照的 FXR/4-HNE 共表达率差异 |
本研究为 NEC 发病机制提供了全新视角,也为临床转化奠定了基础。在这一突破性成果中,Absin 多重荧光免疫组化试剂盒(abs50013)凭借其高特异性、多靶点同步检测能力,成为解析 “FXR - 铁死亡” 空间关联的核心工具,助力科研团队清晰呈现关键分子的细胞定位与功能关联。未来,Absin 将继续以高品质试剂与专业技术支持,赋能更多肠道疾病、新生儿医学领域的科研探索。
参考文献:
Bile acid receptor FXR promotes intestinal epithelial ferroptosis and subsequent ILC3 dysfunction in neonatal necrotizing enterocolitis. Immunity. 2025 Mar 1 .
文章使用产品:
|
货号 |
名称 |
规格 |
|
abs50013 |
五色多重荧光免疫组化染色试剂盒(鼠兔通用二抗) |
20T/50T/100T |
更多产品推荐
|
货号 |
商品名 |
规格 |
|
abs50086 |
双色多重荧光免疫组化染色试剂盒(抗兔二抗) |
100T |
|
abs50087 |
双色多重荧光免疫组化染色试剂盒(鼠兔通用二抗) |
100T |
|
abs50088 |
三色多重荧光免疫组化染色试剂盒(抗兔二抗) |
100T |
|
abs50089 |
三色多重荧光免疫组化染色试剂盒(鼠兔通用二抗) |
100T |
|
abs50103 |
三色多重荧光免疫组化染色试剂盒B(抗兔二抗) |
100T |
|
abs50104 |
三色多重荧光免疫组化染色试剂盒B(鼠兔通用二抗) |
100T |
|
abs50012 |
四色多重荧光免疫组化染色试剂盒(鼠兔通用二抗) |
20T/50T/100T |
|
abs50028 |
四色多重荧光免疫组化染色试剂盒(抗兔二抗) |
20T/50T/100T |
|
abs50167 |
四色多重荧光免疫组化染色试剂盒B(鼠兔通用二抗) |
20T/50T/100T |
|
abs50168 |
四色多重荧光免疫组化染色试剂盒B(抗兔二抗) |
20T/50T/100T |
|
abs50029 |
五色多重荧光免疫组化染色试剂盒(抗兔二抗) |
20T/50T/100T |
|
abs50014 |
六色多重荧光免疫组化染色试剂盒(鼠兔通用二抗) |
20T/50T/100T |
|
abs50030 |
六色多重荧光免疫组化染色试剂盒(抗兔二抗) |
20T/50T/100T |
|
abs50048 |
六色多重荧光免疫组化染色试剂盒(plus)(抗兔二抗) |
20T/50T/100T |
|
abs50049 |
六色多重荧光免疫组化染色试剂盒(plus)(鼠兔通用二抗) |
20T/50T/100T |
|
abs50015 |
七色多重荧光免疫组化染色试剂盒(鼠兔通用二抗) |
20T/50T/100T |
|
abs50031 |
七色多重荧光免疫组化染色试剂盒(抗兔二抗) |
20T/50T/100T |
|
abs50037 |
七色多重荧光免疫组化染色试剂盒(plus)(鼠兔通用二抗) |
20T/50T/100T |
|
abs50038 |
七色多重荧光免疫组化染色试剂盒(plus)(抗兔二抗) |
20T/50T/100T |
|
abs50165 |
七色多重荧光免疫组化染色试剂盒(770染料增强版)(抗兔二抗) |
20T/50T/100T |
|
abs50166 |
七色多重荧光免疫组化染色试剂盒(770染料增强版)(抗鼠兔通用二抗) |
20T/50T/100T |
|
abs50018 |
十色多重荧光免疫组化染色试剂盒 |
100T |
|
abs50083 |
肺癌肿瘤微环境多重荧光免疫组化检测试剂盒(I) |
20T |
|
abs50084 |
肺癌肿瘤微环境多重荧光免疫组化检测试剂盒(II) |
20T |
好消息!Absin文献奖励重磅升级!

Absin产品线:
爆款产品:十大试剂盒(mIHC、IHC、凋亡、ELISA、ChIP、Co-IP、TR-FRET、生化检测、残留检测、多因子检测);细胞培养(类器官试剂盒+基质胶,胎牛血清+培养添加剂+细胞因子)、分化试剂盒;分子(mRNA合成服务+提取试剂盒);化合物大包装;辅助试剂、耗材/仪器、定制服务(抗体/多肽/蛋白/标记/检测)...
特色产品:鸡胚提取物CEE、B27、N2、霍乱毒素B亚单位CTB、牛脑垂体提取物BPE、百日咳毒素PTX、重组人胰岛素Insulin、人源低密度脂蛋白LDL...
|
爱必信(上海)生物科技有限公司 联系邮箱:lanwu@univ-bio.com 微信公众号:爱必信生物 |
|