
在骨科领域,糖皮质激素(GC)相关性股骨头坏死(ONFH)是令科研与临床人员头疼的 “顽疾”—— 全球每年约 2000 万病例受其困扰,现有治疗多依赖姑息性手术,早期靶向药物严重匮乏,年轻活跃患者面临术后生活质量下降的困境。近期,《Advanced Science》发表的一项突破性研究,不仅揭开了多巴胺 D1 受体(DRD1)保护 GC-ONFH 的神秘机制,更发现 FDA 批准药物 Madopar 可借此发挥治疗作用。值得关注的是,absin 的 ATF3 抗体在该研究关键机制验证中表现出色,为科研团队破解 GC-ONFH 病理难题提供了核心支撑。
文献标题:Dopamine D1 Receptor Contributes to Glucocorticoid-Associated Osteonecrosis of Femoral Head Protection Through the ATF3/CHOP Axis to Inhibit Osteoblastic Apoptosis
发表期刊:Advanced Science(IF 14.1)
DOI:https://doi.org/10.1002/advs.202502276
核心试剂:Rabbit anti-ATF3 Polyclonal Antibody(abs115809)
GC 作为临床常用抗炎免疫抑制剂,长期使用易诱发 ONFH,其核心病理机制是 GC 诱导成骨细胞凋亡,破坏骨稳态。现有手术治疗(如全髋关节置换术)对年轻活跃人群效果欠佳,且缺乏针对发病机制的早期药物干预方案。
科研团队注意到,神经系统与骨骼系统存在双向调控作用,多巴胺及其受体在骨代谢中的保护作用逐渐显现,但具体到 DRD1 在 GC-ONFH 中的功能及机制尚未明确。因此,本研究围绕 “DRD1 是否调控 GC 诱导的成骨细胞凋亡”“其分子机制是什么”“能否基于此开发临床药物” 三大核心问题展开。
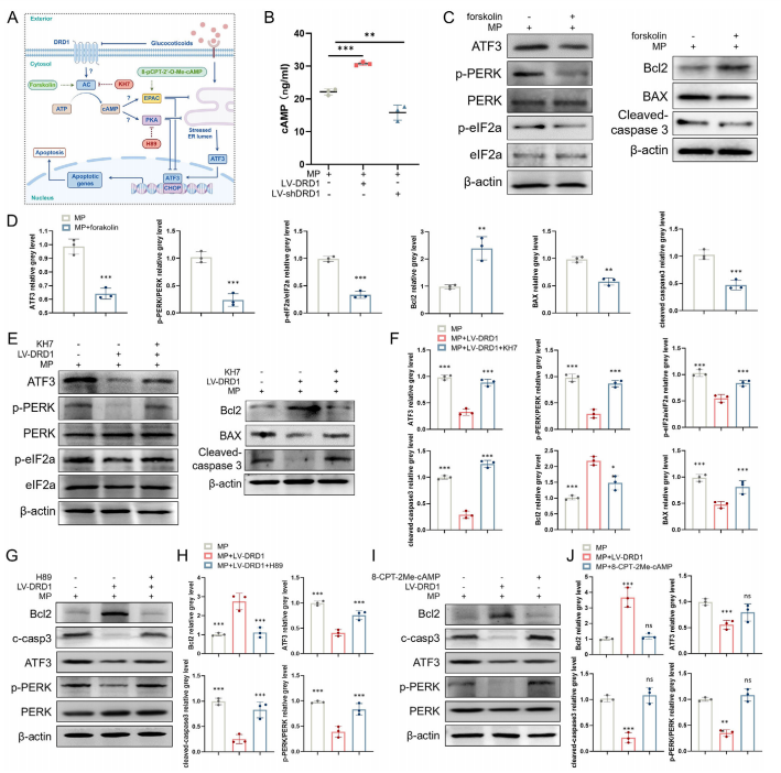
研究首先对比了 GC-ONFH 患者与健康人群、股骨颈骨折患者的血清及股骨头组织:
通过转录组测序(RNA - seq)和功能验证,科研团队明确了 DRD1 的作用通路:
鉴于 DRD1 的关键作用,科研团队测试了多巴胺能药物 Madopar(左旋多巴/苄丝肼,FDA 批准用于帕金森病):
在该研究的关键机制验证环节,科研团队使用了 absin 的 ATF3 抗体(货号:abs115809),为 ATF3/CHOP 轴的功能分析提供了可靠工具。
| 产品名称 | 货号 | 应用实验 | 实验目的 |
|---|---|---|---|
| ATF3 抗体 | abs115809 | 免疫组化(IHC)、蛋白质印迹(Western Blot) | 检测 GC-ONFH 组织/细胞中 ATF3 的表达定位及水平变化 |
? 验证 ATF3 在 GC-ONFH 中的表达变化:
通过 IHC 实验,使用 abs115809 抗体检测大鼠股骨头组织,发现 GC 处理组 ATF3 阳性细胞数量显著增加,而过表达 DRD1 可降低 ATF3 表达(图 5G - I),直观证明 DRD1 对 ATF3 的调控作用;
图 5G - I:使用 abs115809 抗体进行免疫组化染色,显示对照组、GC-ONFH 模型组(Vehicle)、DRD1 过表达组(LV-DRD1)、DRD1 沉默组(LV-shDRD1)大鼠股骨头中 DRD1 和 ATF3 的表达定位及阳性细胞数量统计
? 确认 ATF3 是 DRD1 通路的下游靶点:
通过 Western Blot 实验,使用 abs115809 抗体检测细胞中 ATF3 蛋白水平,发现 DRD1 过表达可抑制 GC 诱导的 ATF3 上调,而加入 ATF3 诱导剂或 cAMP/PKA 抑制剂则会恢复 ATF3 表达(图 5K、图 6C - H),明确了 ATF3 在 DRD1 - cAMP/PKA 通路中的核心地位;
图 5K:使用 abs115809 抗体进行 Western Blot 实验,检测不同处理组中 ATF3 蛋白水平
图 6C、E、G:使用 abs115809 抗体进行 Western Blot 实验,分析 cAMP 激动剂、抑制剂对 ATF3 表达的影响
? 为机制结论提供直接证据:
abs115809 抗体的高特异性和灵敏度,确保了 ATF3 表达数据的可靠性,为 “DRD1 通过抑制 ATF3/CHOP 轴缓解成骨细胞凋亡” 这一核心结论提供了关键实验支撑。
本研究不仅首次揭示了 DRD1 - cAMP/PKA - ATF3/CHOP 轴在 GC-ONFH 中的保护机制,更打破了该疾病早期无靶向药物的困局,为 Madopar 重定位为 GC-ONFH 治疗药物提供了科学依据。这一突破性成果的背后,离不开高质量科研试剂的 “硬核” 支持。
absin 始终以科研需求为核心,致力于为科研工作者提供高特异性、高灵敏度的抗体及实验试剂。除本次助力的 ATF3 抗体(abs115809)外,absin 还打造了覆盖细胞凋亡、信号通路、骨代谢等领域的丰富产品库(如 CHOP 抗体、PERK 抗体、Runx2 抗体等),可精准匹配骨科、神经内分泌等多学科研究场景。未来,absin 将持续深耕科研试剂领域,以更优质的产品和更专业的服务,助力科研团队攻克更多医学难题,加速研究成果向临床转化,为改善患者预后贡献力量!
| 货号 | 名称 | 规格 |
| abs115809 | Rabbit anti-ATF3 Polyclonal Antibody | 50uL/100uL |
| abs9116 | 免疫印迹及免疫沉淀用(WB/IP)裂解液 | 100mL |
| abs9229 | RIPA裂解液(强) | 100mL |
| abs9232 | BCA 蛋白定量试剂盒 | 500T |
| abs954 | WB专用一抗二抗稀释液 | 100mL |
| abs920 | ECL化学发光检测试剂盒 | 25mL×2 |
| abs9213 | DAB显色试剂盒(紫蓝色,WB) | 1kit |
【免责声明】本文内容基于《Advanced Science》(DOI:10.1002/advs.202502276)原文献,由 AI 解读整理;文中涉及的原文献图片、数据等知识产权归原期刊及研究团队所有。若存在侵权情形,敬请及时联系我方删除,我方将积极配合处理。

Absin产品线:
爆款产品:十大试剂盒(mIHC、IHC、凋亡、ELISA、ChIP、Co-IP、生化检测、残留检测、多因子检测);细胞培养(类器官试剂盒+基质胶,胎牛血清+培养添加剂+细胞因子)、分化试剂盒;分子(mRNA合成服务+提取试剂盒);化合物大包装;辅助试剂、耗材/仪器、定制服务(抗体/多肽/蛋白/标记/检测)...
特色产品:鸡胚提取物CEE、B27、N2、霍乱毒素B亚单位CTB、牛脑垂体提取物BPE、百日咳毒素PTX、重组人胰岛素Insulin、人源低密度脂蛋白LDL...
|
爱必信(上海)生物科技有限公司 联系邮箱:info@absin.cn 微信公众号:爱必信生物 |
|