
免疫治疗在肝癌中的低应答率(仅15-30%)一直是临床面临的重大挑战。《Advanced Science》上的最新研究,揭示了肿瘤相关巨噬细胞中NUPR1的作用,为克服免疫治疗耐药提供了新的解决方案。Absin的高质量重组蛋白为本研究的顺利开展提供了重要技术支持。
文献标题:Lactylation-Driven NUPR1 Promotes Immunosuppression of Tumor-Infiltrating Macrophages in Hepatocellular Carcinoma
发表期刊:Advanced Science(IF 14.1)
DOI:https://doi.org/10.1002/advs.202413095
核心产品:Recombinant Mouse CSF1 Protein(abs04383)

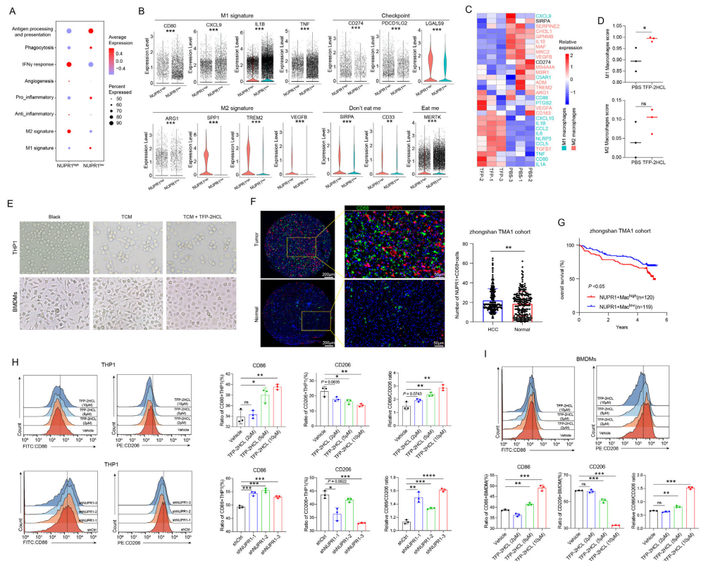
肝细胞癌作为全球高发恶性肿瘤,传统治疗方法效果有限。尽管PD-1/PD-L1抑制剂在部分癌种中表现优异,但在肝癌中的应答率始终难以突破30%的瓶颈。这一临床困境的背后,是肿瘤微环境中免疫抑制性髓系细胞,特别是肿瘤相关巨噬细胞的"幕后操控"。
研究团队通过多组学分析,在三个独立的scRNA-seq数据集中均发现NUPR1在TAMs中特异性高表达。这一发现不仅解释了免疫抑制微环境的形成机制,更为预后预测提供了新的生物标志物。
关键证据:

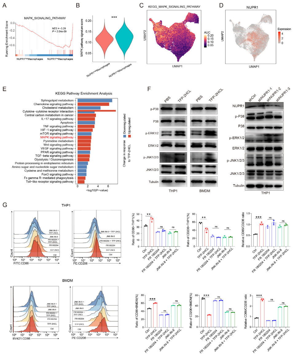
NUPR1通过抑制ERK和JNK信号通路,促使巨噬细胞向免疫抑制性的M2表型转化。这一发现为靶向干预提供了明确的信号通路靶点。
肿瘤细胞通过高糖酵解产生大量乳酸,乳酸通过诱导组蛋白H3K18乳酸化修饰,直接上调NUPR1的表达,形成"代谢-表观遗传-免疫"的完整调控轴。
NUPR1+巨噬细胞水平可作为肝癌患者预后的独立预测因子,为个体化治疗提供依据。
NUPR1抑制剂与PD-1抗体的联合使用,在临床前模型中显示出显著的协同抗肿瘤效果。
在肺癌、黑色素瘤等多个癌种中验证了NUPR1+巨噬细胞的普遍意义。
本研究不仅解决了肝癌免疫治疗耐药的核心问题,更为肿瘤免疫治疗领域提供了新的研究方向。Absin很荣幸能够为这一重要突破提供优质产品,我们将继续致力于为科研工作者提供更优质的产品和服务。
【免责声明】本文内容基于《Advanced Science》(DOI:10.1002/advs.202413095)原文献,由 AI 解读整理;文中涉及的原文献图片、数据等知识产权归原期刊及研究团队所有。若存在侵权情形,敬请及时联系我方删除,我方将积极配合处理。