
外周神经损伤后,免疫稳态失衡是阻碍神经修复的关键瓶颈。近年来,压电材料因能为受损神经补充电信号、改善能量微环境,成为神经再生领域的研究热点,但这类材料如何调控免疫稳态、促进神经修复的机制仍未明确。近期,《Advanced Fiber Materials》(2025, 7:645–663)发表的研究,成功构建了 P (VDF-TrFE)/rGO/PCL 压电复合神经支架,通过调控中性粒细胞胞外陷阱(NETs)重塑免疫微环境,实现了优异的外周神经修复效果,而 Absin 的凋亡检测试剂盒在其中发挥了关键技术支撑作用。
文献标题:Piezoelectric Polyvinylidene Fluoride-Trifluoroethylene/Reduced Graphene Oxide/Polycaprolactone Fiber Material: Modulating Neutrophil Extracellular Traps and Reshaping the Immune Microenvironment in Peripheral Nerves
发表期刊:Advanced Fiber Materials(IF 21.3)
DOI:https://doi.org/10.1007/s42765-025-00516-x
使用Absin试剂:Annexin V-FITC/PI细胞凋亡检测试剂盒(abs50001)

外周神经损伤(PNI)后,中性粒细胞会率先募集至损伤部位,过度激活的中性粒细胞会释放大量 NETs,抑制雪旺细胞增殖、阻碍血管新生,进而延缓神经修复;同时,受损神经的电信号传导中断,也会影响神经组织的修复进程。
基于此,研究团队提出 “压电支架 + 免疫调控” 的协同修复策略:
其核心逻辑可对应原文图 1的技术原理图,清晰展示了压电纤维材料通过电信号调控中性粒细胞免疫状态、实现神经修复的完整路径。
研究团队制备了 rGO/PCL(rP)、10% P (VDF-TrFE)/rGO/PCL(10% PrP)、20% P (VDF-TrFE)/rGO/PCL(20% PrP)三种纤维膜(对应原文图 2a)。
力学性能上,10% PrP 支架初始模量最高,兼具韧性与支撑性(原文图 2b);
晶型与亲疏水特性显示,P (VDF-TrFE) 的引入促进了 β 相形成,赋予支架良好压电性,且材料整体呈疏水特性(原文图 2c-f);
电学测试表明,10% PrP 在微小载荷下可产生稳定电信号,介电常数高且能量损耗低,能有效转化机械形变为细胞可响应的电刺激(原文图 3a-h)。

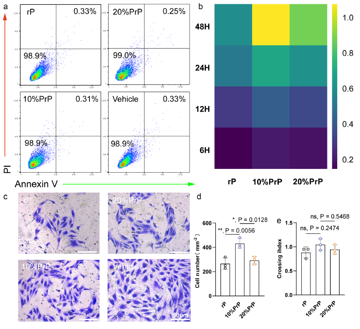
10% PrP 支架可显著提升中性粒细胞内钙流水平(原文图 3i),抑制 NETs 过度释放,减少其对雪旺细胞的损伤;同时,支架对雪旺细胞和人脐静脉内皮细胞(HUVECs)毒性低、相容性好(原文图 4a-b),还能促进内皮细胞迁移与血管成管(原文图 5a-f),为神经再生搭建血供基础。
生物安全性:大鼠植入支架 3 个月后,心、肝、脾、肺、肾等脏器无病理异常,血液生化指标稳定,证实支架无明显毒副作用;
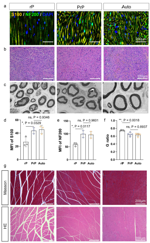
功能恢复:步态分析显示,10% PrP 组大鼠坐骨神经功能指数(SFI)与自体神经移植组相当(原文图 7b-d);电生理检测表明,其神经传导速度、远端复合运动电位接近自体移植水平(原文图 7f-h);
组织学修复:支架可促进髓鞘再生(g-ratio 分析,原文图 8f),雪旺细胞标志物 S100、神经丝蛋白 NF200 表达显著升高(原文图 8a,d-e),肌肉组织形态也基本恢复正常(原文图 8g);
免疫调控机制:支架可早期抑制中性粒细胞活化(降低组蛋白 H3、髓过氧化物酶 MPO 表达,原文图 9b-d),并长期减少 M1 型巨噬细胞极化,实现免疫微环境的持续优化(原文图 9e-g)。
本研究中,团队选用了Absin 的Annexin-V-FITC/PI 凋亡检测试剂盒(货号 abs50001),用于评估压电材料处理后雪旺细胞的凋亡水平。
细胞凋亡是衡量生物材料相容性的关键指标,雪旺细胞作为外周神经再生的核心功能细胞,其存活状态直接影响修复效果。Absin Annexin-V-FITC/PI 试剂盒(abs50001)通过双染法精准区分活细胞、早期凋亡细胞、晚期凋亡 / 坏死细胞:
该研究首次将压电材料的电刺激与中性粒细胞免疫调控结合,阐明了 “压电信号→钙流变化→NETs 抑制→免疫重塑→神经再生” 的完整机制,其研发的 10% PrP 支架修复效果媲美自体神经移植,为外周神经损伤的临床治疗提供了新方案。
而 Absin 凋亡检测试剂盒凭借高灵敏度、高特异性的性能,为实验的细胞相容性评估提供了精准数据,助力团队高效完成材料筛选与机制验证。
【免责声明】本文内容基于《Advanced Fiber Materials》(DOI: 10.1007/s42765-025-00516-x)原文献,由 AI 解读整理;文中涉及的原文献图片、数据等知识产权归原期刊及研究团队所有。若存在侵权情形,敬请及时联系我方删除,我方将积极配合处理。